最小隙断面検討
形状検討する際に最低隙がいくらか、断面が必要な場合使えるやり方
自分だけ判断さえできても良い場合は測定で確認するこどで終わってもいいですが
断面を共有する場合はこのやり方が表示しやすい。
- 測定ツールから最低寸法測る
Keep Measure チェック (測定ポイント残す為)
Create Geometry (測定ポイントの点、線作成)
Geometry Creation (測定ポイントの点、線作成位置選択) - First Point, Second Point, Line クリック (生成されつ要素)
- 生成された点、線確認
線を選んでPoint-Point属性変更
Point1, Point2は生成された点にする - 測った最低距離間生成された要素確認
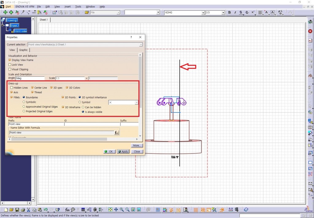
- Drafting workbechから正面図作成
属性変更は3D Point, 3D Wireframe設定変更
測定から作られた線から断面図作成 - 断面図も属性を3D Point, 3D Wireframeは変更
- 形状と線が合うところを測ったら測定距離と一緒になる







Leave a comment